资讯中心

新利18在线登录第七届三次理事会成功召开

来源:新利18在线登录CNFA 作者:新利18在线登录 日期:2022-11-22

  2022年11月21日,新利18在线登录第七届三次理事会在线上成功召开。中国轻工业联合会党委副书记,中华全国手工业合作总社副主任、党委副书记,世界家具联合会主席,亚洲家具联合会会长,新利18在线登录理事长徐祥楠;新利18在线登录副理事长张冰冰;世界家具联合会秘书长,亚洲家具联合会副会长兼秘书长,新利18在线登录副理事长兼秘书长屠祺,以及来自全国超500位副理事长、常务理事、理事、省市协会、产业集群政府领导出席会议,近1200位会员直播参会,超5000人次在线观看直播。会议由新利18在线登录副理事长兼秘书长屠祺主持。

  新利18在线登录理事长徐祥楠作《新利18在线登录第七届三次理事会工作报告》。徐理事长表示,在全党全国各族人民深入学习贯彻党的二十大精神之际,召开新利18在线登录第七届三次理事会,将团结全行业取得共识,共商行业发展大计,具有特殊的历史意义。当前,国际形势复杂严峻,国内疫情多点频发,经济恢复发展面临不少困难挑战。要在风险挑战中抓住新的机遇,在复杂局面中化解主要矛盾,坚定做好自己的事,化险为夷、化危为机。他从深入学习贯彻党的二十大精神,发挥党建引领作用;坚持多措并举,推动高质量发展;坚持改革创新,推动建设家具强国;坚持绿色生态建设,推动可持续发展;坚持开放合作,推动共荣跃升等五个方面,围绕构建高质量行业发展新格局,梳理协会和理事会一年来的重点工作,展望未来发展前景。徐理事长指出,中国家具行业在全体同仁的共同努力下,取得了举世瞩目的历史成就,在新时代新征程上,让我们不忘初心、牢记使命,踔厉奋发、勇毅前行,为把我国建设成为综合国力和国际影响力领先的社会主义现代化强国而努力奋斗!

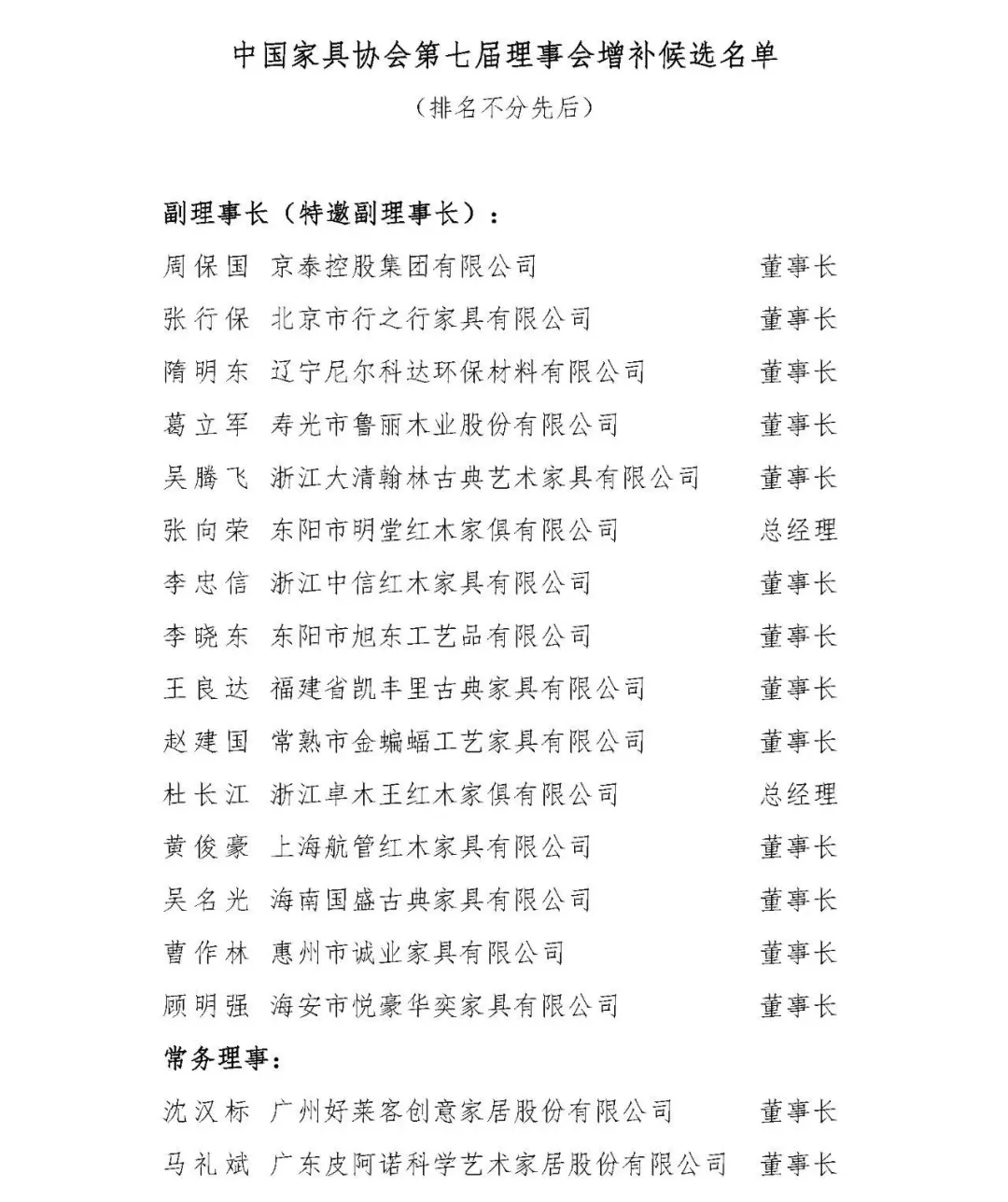
  新利18在线登录副理事长张冰冰宣读《新利18在线登录第七届理事会增补议案》。

  新利18在线登录副理事长兼秘书长屠祺主持会议,宣读《新利18在线登录分支机构调整议案》,新入会企业名单,整装和定制、智能制造装备、传统家具3个专业委员会组织架构,中国轻工业百强和“2021年度中国轻工业家具行业十强”企业名单,公布了“新利18在线登录2021年度优品目录”和中国家具行业企业信用等级评价结果

  深圳家具研究开发院院长许柏鸣作《家具行业的现状与未来研判》主题演讲,从宏观背景与行业现状、未来十大要素的研判、企业如何生存与发展三个方面,探讨了新时代家具行业的生存与发展之道。许院长表示,企业要将有限的资源用在对的地方,不要盲目试错,避免反复摇摆、周期归零。面对未来,要有明确清晰定位,做好顶层战略设计,不忘初心持之以恒。


  会上发布了新利18在线登录宣传片,回顾了中国家具行业和新利18在线登录波澜壮阔、历久弥坚的发展历史

  笃行不殆,终有所成。在全面建设社会主义现代化国家的新征程上,希望新利18在线登录全体同仁, 以引领时代的崇高使命感,为实现人民美好生活愿景,共同努力,不断向前!




附:新利18在线登录第七届理事会增补候选名单


附:新利18在线登录新会员名单



附:中国轻工业二百强企业名单(家具行业)



附:中国轻工业家具行业(综合类)十强企业名单



附:中国轻工业办公家具行业十强企业名单



附:中国轻工业软体家具行业十强企业名单



附:新利18在线登录2021年度优品目录



附:中国家具行业企业信用等级评价结果


Baidu
18luck体育微博